Warning
Requires optional libraries
This notebook requires a working installation of GPAW.
Install GPAW using conda:
conda install -c conda-forge gpaw
Install GPAW using pip:
pip install gpaw
Install the PAW datasets into the folder <dir>
using this command:
gpaw install-data <dir>
See here for detailed installation instructions.
Show code cell source
import abtem
import matplotlib.pyplot as plt
import numpy as np
import pandas as pd
from ase.build import graphene
from gpaw import GPAW
abtem.config.set({"local_diagnostics.progress_bar": False});
ab initio potentials with GPAW#
The independent atom model (IAM) neglects bonding and the resulting charge transfer, this is typically a good approximation, because the core charge and electrons are responible for most of the potential. However, the difference between the IAM and a more realistic model including the effects of bonding is measurable, in certain systems[MPS21]. Understanding this charge transfer may provide further insights, due its the importance in chemistry.
Here we go beyond the independent atom model using density functional theory (DFT), to calculate a potential that includes charge transfer using GPAW[MHJ05]. Note that you need a working GPAW installation to run the code in this walkthrough, see the GPAW documentation for more information. abTEM only supports GPAW directly, however, other DFT codes may be used assuming that you can obtain the electron charge density as a numpy array through the ChargeDensityPotential
.
DFT calculation of hBN with GPAW#
The first step to create a DFT potential is to converge a DFT calculation. We calculate the minimal hexagonal cell of hexagonal-Boron-Nitride (hBN). The atomic model is created by modifying a graphene model.
atoms = graphene(vacuum=3, a=2.504)
atoms[0].number = 5
atoms[1].number = 7
abtem.show_atoms(atoms, legend=True);

To run the DFT calculation, we use the GPAW
calculator. We use the default parameters, except for the Brillouin zone sampling, which for a cell this small should be at least \(5 \times 5 \times 3\).
gpaw = GPAW(txt=None, kpts=(5, 5, 1))
atoms.calc = gpaw
Running the method get_potential_energy
triggers the DFT self-consistent field cycle to run, after which the GPAW
object contains the converged PAW electron density.
atoms.get_potential_energy()
/home/jacob/miniconda3/envs/abtem/lib/python3.11/site-packages/gpaw/calculator.py:713: DeprecatedParameterWarning: Finite-difference mode implicitly chosen; it will be an error to not specify a mode in the future
warnings.warn(
-19.36957650208433
Warning
DFT calculations can be extremely computationally intensive and may require massive parallelization. Hence, it may not be appropriate to run the DFT simulation in a notebook. Instead, we recommend exporting the converged GPAW calculator to a file, then importing it for your abTEM simulation.
Using the GPAW potential in abTEM#
It is straightforward to calculate a DFT potential from a converged GPAW calculation. The GPAWPotential
object just requires a converged GPAW calculator.
potential_dft = abtem.GPAWPotential(gpaw, sampling=0.04).build().compute()
The GPAWPotential
shares the same supertype as the standard potential, hence, they share most of their properties and methods.
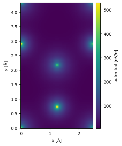
potential_dft.show(cbar=True);

Comparing DFT to IAM#
To show the difference that including charge trasnfer can have, we compare the DFT potential to an equivalent potential using the IAM. We make sure to set projection="finite"
to ensure that the projection integrals are done identically.
atoms = gpaw.atoms
potential_iam = (
abtem.Potential(atoms, gpts=potential_dft.gpts, projection="finite")
.build()
.compute()
)
Below compare the projection of the potentials. It is difficult to discern any visual differences between the IAM and DFT model from their resepective heatmaps, hence, we also calculate and show their difference and relative difference. In hBN the negative charge is transferred from Boron to Nitrogen, thus better screening the Nitrogen cores and lowering the potential.
To make the comparison easier, we subtract the minimum from both potentials, this does does change the physics.
projected_potential_dft = potential_dft.project()
projected_potential_iam = potential_iam.project()
projected_potential_dft -= projected_potential_dft.min()
projected_potential_iam -= projected_potential_iam.min()
difference = projected_potential_dft - projected_potential_iam
relative_difference = projected_potential_dft.relative_difference(
projected_potential_iam, min_relative_tol=0.001
)
fig, (ax1, ax2, ax3, ax4) = plt.subplots(1, 4, figsize=(13, 4), sharey=True)
projected_potential_iam.show(ax=ax1, cbar=True, title="iam potential", vmax=400)
projected_potential_dft.show(ax=ax2, cbar=True, title="dft potential", vmax=400)
difference.show(
ax=ax3,
cbar=True,
title="difference (dft - iam)",
vmin=-12,
cmap="seismic",
vmax=12,
)
relative_difference.show(
ax=ax4,
cbar=True,
title="difference (dft - iam)",
vmin=-60,
cmap="seismic",
vmax=60,
)
plt.tight_layout()

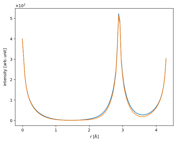
Comparing lineprofiles as below is often a preferable way of showing differences between two images. Below we show the lineprofiles of \(x=0\).
iam_line = projected_potential_iam.interpolate_line(
start=(0, 0), end=(0, projected_potential_iam.extent[1])
)
dft_line = projected_potential_dft.interpolate_line(
start=(0, 0), end=(0, projected_potential_dft.extent[1])
)
abtem.stack([iam_line, dft_line], ("IAM", "DFT")).show();

Electron diffraction of DFT potentials#
Next, we calculate the influence of charge transfer on the electron diffraction patterns in hBN, approximately reproducing a published result [SML+19].
We create a PlaneWave
at an energy of \(100 \ \mathrm{keV}\), then run the multislice algorithm for the IAM and DFT potential, finally caluclating the diffraction patterns.
planewave = abtem.PlaneWave(energy=100e3)
diffraction_iam = (
planewave.multislice(potential_iam)
.diffraction_patterns(block_direct=True, max_angle=50)
.compute()
)
diffraction_dft = (
planewave.multislice(potential_dft)
.diffraction_patterns(block_direct=True, max_angle=50)
.compute()
)
stacked = abtem.stack([diffraction_iam, diffraction_dft], ("iam", "dft"))
stacked.show(explode=True, common_color_scale=True, cbar=True, figsize=(12, 6));

We show the resulting diffraction patterns below. The most obvious difference is that order of intensity of the \((200)\) and \((110)\) families of diffraction spots is flipped in the two models.
diffraction_spots = stacked.index_diffraction_spots(atoms)
visualization = diffraction_spots.show(
explode=True,
common_color_scale=False,
cbar=True,
figsize=(13, 6),
scale=0.02,
annotation_kwargs={"threshold": 0.000001},
)

Below we compare the relative intensities of the diffraction spots in a table, the intensities are normalized to the intensity of the \((110)\) spots. We also include experimental values cite
{gpawpotential}.
We see the largest difference between the models for the \((200)\) spots. Comparing to the experimental result, we see that IAM predicts the wrong intensity ordering of the \((110)\) and \((200)\) spots. The DFT model gets the order of the spots right, however, the relative intensity is significantly overestimated. The main cause of the discrepancy is the noninclusion of phonon scattering, as we shall see in the following section.
diffraction_spots.to_dataframe()
hkl | 0 0 0 | 0 1 0 | 0 2 0 | 0 3 0 | 0 -3 0 | 0 -2 0 | 0 -1 0 | 1 0 0 | 1 1 0 | 1 2 0 | ... | -2 1 0 | -2 2 0 | -2 3 0 | -2 -1 0 | -1 0 0 | -1 1 0 | -1 2 0 | -1 3 0 | -1 -2 0 | -1 -1 0 |
---|---|---|---|---|---|---|---|---|---|---|---|---|---|---|---|---|---|---|---|---|---|
iam | 0.0 | 0.000106 | 0.000016 | 0.000014 | 0.000014 | 0.000016 | 0.000100 | 0.000100 | 0.000094 | 0.000006 | ... | 0.000094 | 0.000016 | 0.000006 | 0.000006 | 0.000106 | 0.000100 | 0.000094 | 0.000006 | 0.000006 | 0.000094 |
dft | 0.0 | 0.000088 | 0.000017 | 0.000014 | 0.000014 | 0.000018 | 0.000083 | 0.000083 | 0.000096 | 0.000006 | ... | 0.000096 | 0.000018 | 0.000006 | 0.000006 | 0.000088 | 0.000083 | 0.000096 | 0.000006 | 0.000006 | 0.000096 |
2 rows × 37 columns