Show code cell content
%config InlineBackend.rc = {"figure.dpi": 72, "figure.figsize": (6.0, 4.0)}
%matplotlib inline
import abtem
import ase
import matplotlib.pyplot as plt
import numpy as np
HRTEM quickstart#
This notebook demonstrates a basic HRTEM simulation of a double-walled carbon nanotube.
Configuration#
We start by (optionally) setting our configuration. See documentation for details.
abtem.config.set({"device": "cpu", "fft": "fftw"})
<abtem.core.config.set at 0x1feb74ad7e0>
Atomic model#
In this section we create the atomic model. See our walkthough or our tutorial on atomic models.
We create two nanotubes with different radii using the nanotube
function from ASE.
tube1 = ase.build.nanotube(10, 0, length=5)
tube2 = ase.build.nanotube(16, 0, length=5)
# combine the two nanotubes into a single structure
tubes = tube1 + tube2
# add vacuum in the x- and y-direction
tubes.center(vacuum=4.0, axis=(0, 1))
abtem.show_atoms(tubes, plane="xy", title="Beam view");

We rotate the nanotubes such the beam travels perpendicular to the length of the nanotubes.
rotated_tubes = tubes.copy()
# rotate cell and atoms by 90 degrees around y
rotated_tubes.rotate("y", 90, rotate_cell=True)
# standardize unit cell (done automatically in an abTEM simulation)
rotated_tubes = abtem.standardize_cell(rotated_tubes)
fig, (ax1, ax2) = plt.subplots(1, 2, figsize=(12, 4))
abtem.show_atoms(rotated_tubes, plane="xy", ax=ax1, title="Beam view")
abtem.show_atoms(rotated_tubes, plane="yz", ax=ax2, title="Side view");

Potential#
We create an ensemble of potentials using the frozen phonon model. See our walkthrough on frozen phonons.
frozen_phonons = abtem.FrozenPhonons(rotated_tubes, 16, sigmas=0.1)
We create a potential from the frozen phonons model, see walkthrough on potentials.
potential = abtem.Potential(
frozen_phonons,
sampling=0.05,
projection="infinite",
slice_thickness=1,
)
Wave function#
We create a plane wave function at an energy of 100 keV. See our walkthrough on wave functions.
wave = abtem.PlaneWave(energy=100e3)
Multislice#
We run the multislice algorithm to calculate the exit waves, see our walkthrough on multislice.
exit_wave = wave.multislice(potential)
exit_wave.compute()
[########################################] | 100% Completed | 4.17 ss
<abtem.waves.Waves object at 0x000001FEC2E8A800>
Contrast transfer function#
We create a contrast transfer function of the objective lens, see our walkthrough on the contrast transfer function
Cs = -8e-6 * 1e10 # spherical aberration (-8 um)
ctf = abtem.CTF(Cs=Cs, energy=wave.energy, defocus="scherzer", semiangle_cutoff=45)
print(f"defocus = {ctf.defocus:.2f} Å")
defocus = -66.65 Å
We include partial coherence in the quasi-coherent approximation. For more accurate descriptions of partial coherence, see our tutorial on partial coherence.
Cc = 1.0e-3 * 1e10 # chromatic aberration (1.2 mm)
energy_spread = 0.35 # standard deviation energy spread (0.35 eV)
focal_spread = Cc * energy_spread / exit_wave.energy
incoherent_ctf = ctf.copy()
incoherent_ctf.focal_spread = focal_spread
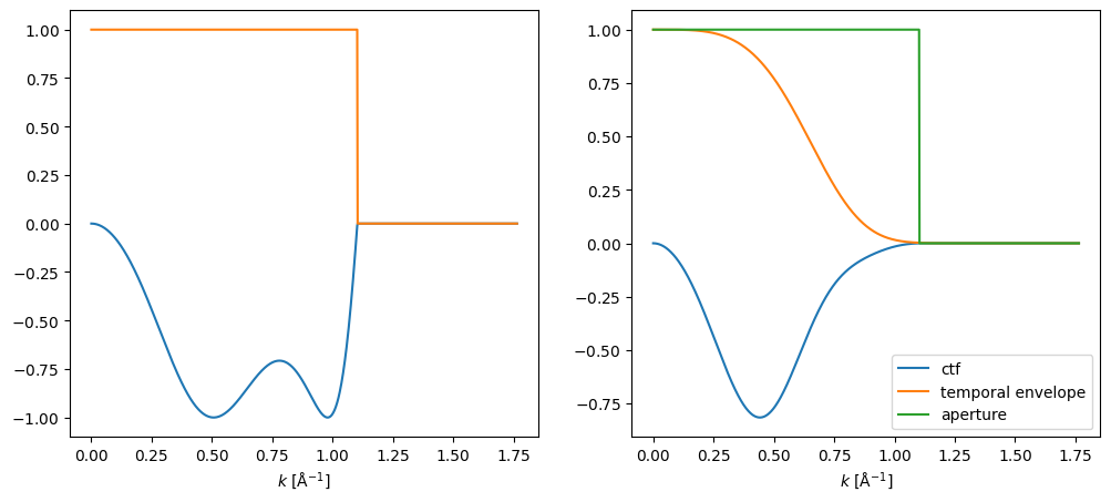
We show a profiles of the contrast transfer functions.
fig, (ax1, ax2) = plt.subplots(1, 2, figsize=(12, 5))
ctf.profiles().show(ax=ax1)
incoherent_ctf.profiles().show(ax=ax2, legend=True);

We apply the contrast transfer function, then calculate the intensities of the wave functions.
measurement_ensemble = exit_wave.apply_ctf(incoherent_ctf).intensity()
measurement_ensemble.shape
(16, 426, 411)
The result is an ensemble of images, one for each frozen phonon, we average the ensemble to obtain the final image.
measurement = measurement_ensemble.mean(0)
measurement.show();

Postprocessing#
Many tasks requires additional post-processing steps. Below we apply Poisson noise to simulate the shot noise of a given finite electron dose.
noisy_measurement = measurement.poisson_noise(dose_per_area=1e4)
noisy_measurement.show()
<abtem.visualize.MeasurementVisualization2D at 0x1feea6d4490>

Showing the results as a line profile often provides a better sense of relative intensities.
start = (0, 0)
end = (0, potential.extent[1])
measurement.interpolate_line(start, end).show();

Show code cell content
# this cell produces a thumbnail for the online documentation
visualization = measurement.show()
visualization.axis_off(spines=False)
plt.savefig("../thumbnails/hrtem_quickstart.png", bbox_inches="tight", pad_inches=0)
